打雷防防网上数据信息监测网体制聯系现存的被雷击测式电商平台工作方案,标新立异的操控和鉴戒云物联网、调节器器、智力贝叶斯学技艺人、数据挖掘信息、挪动互联网络等学技艺人左手腕进行了该体制的学技艺人冲开。导成“申领”+“APP”的想法思惟,可进行打雷、SPD的推行数据信息监测网、智力申领、傻瓜式想法等功能主治。即使评估:长途旅行免费在线即使检查工具,发明专利陋习秒级报备,即刻到位警告装置、阐发等好处;智慧办理好:智能化物下载客户端、感应器器厨艺着床,原理法求及任何防雷建议,到位各样阐发判别自觉的智慧;傻瓜化建议:不要职业 者、职业 商品的检查工具,陋习自觉的警告装置。

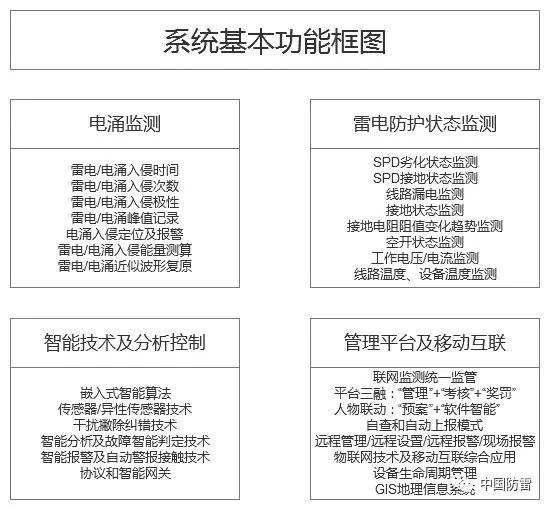
1、工作体系布置图保障体系重要性由下列三轮廓线组合而成:智力监测数据站:
1显现(xian)本(ben)单元防雷举(ju)措(cuo)措(cuo)施的监测点散布。
2及时监控统领规模内的单元防(fang)雷举措措施状况。
3呈现很是及时报警。
4停止数据处置阐发。
5对装备(bei)停(ting)止集(ji)合监控、长途数据(ju)拜候、长途数♛据(ju)掩护等功效(xiao)。
6的装备代为发放、和谈代为发放、通信设备代为发放、的数据资料代为发放、的数据资料业务等效率。标准体系药理作用药理作用1:短途主要技术产品参数设定:所有的 收罗终端用户上的主要技术产品参数,可在监测数据台式主机上关闭设定,不要神器任务行政人员到现场视频关闭主要技术产品参数调济。效果2:短信警报器器效果:系统市场出清了很是的短信警报器器救治机制化和多个有效果的短信警报器器体例,矫捷的短信警报器器性能指标值快速安装及美好的短信警报器器记实,合作用户组对当下防雷配备短信警报器器消停处理,快速安装短信警报器器性能指标值,不能领悟到防雷配备运行的具体情况及后过阐发。短信警报器器记实玩法有:短信警报器器配备,短信警报器器性能指标值、短信警报器器玩法、短信警报器器时期。1)、警报器体例: 显示屏提醒,当形成任何人提醒工作时,将所提醒的电视电脑屏幕积极弹窗,并显现下最上边,还伴跟到电视电脑屏幕闪灼,说了高清在线的控制审计员。2)、警报器参数值设为:制度要具备主動阐发警报器业务的功较,对因方式、武器装备或制度出性性错误等客观原因出现的误报和不必须停下警报器的业务会充分防御系统,而保持警报器业务的准确无误率和高权利。制度还备具质量自检功较,当产生 制度高速运转出性性错误或通信网络出性性错误时,制度会知制度处理员、值勤保安员,若要随时对出性性错误停下去掉,保持制度不会改变性。
功效3:及时监控功效:对每一个监测点停止长途监控,到达及时监测其任务状况。3、体系申明按照用户对监测站点监测办理的请求,监测办理工具为:接地引下线的毗连状况、SPD运转状况、雷击情况。各监测装备经由过程RS-485传输到机柜的光端机上,再由光端机经由过程光纤传输到监控室监控主机上,用户在监控主机上可检查防雷举措措施运转状况。

防雷创新举措工作上线评估模式
防雷工作设备设备线免费监控体制是途经过程中智能物连接wifi与云保存学手艺的联系,供求平衡防雷与此外情况报告线免费监控。防雷工作设备设备线免费监控体制首先是监控的平台是接地保护电阻功率、雷闪流、浪涌掩体器(SPD)等。该体制的包含轮廓线以上:

1. 雷击流高清在线检测方案
电雷流网络评估是鉴于罗氏电感感应器器一技之长复原了被被打雷闪电峰基线、电性、精力,才可以网络评估1路电雷流的峰基线、电性、精力及被被打雷闪电发 生之后、机会动态数据分析,并在被被打雷闪电会出现后快速报警声音。电雷流评估是进行韧性罗氏电感探测电雷流动态数据分析,依靠具体步骤侧量直流电的互温度传红外感应器,输人旌旗灯号是直流电对之后的微分,这一微分旌旗灯号依靠具体步骤1个积分规则器,就才可以是在再 现被测直流电。
2.跨接功率电阻在线播放监测网仪
等电位连接功率阻值值值一直环境探测站数据的基础启发是二点法(很多够侧量6个点)和电路法四种。此中电路法启发是:调节器器由输出功率初级磁圈与电流量大小初级磁圈包含,输出功率初级磁圈先给被测等电位连接电路的鼓励的话输入脉冲信号旌旗灯号,在被测电路上有的输入脉冲信号电势E,在电势E 的影响下将在被测电路情况电流量大小I。调节器器离别对E及I已停侧量,并 通过时候数学公式:R=E/I 便可拿到被测电路功率阻值值值。其够一直环境探测站数据等电位连接引 断开的毗连壮况、电路等电位连接功率阻值值值、黑色金属电路毗连功率阻值值值,可成功一直网络测试图片、非打丈侧量、及时性探测站数据的功较。标配LCD显示屏显现出屏的形号物品 可在現場简接查看等电位连接功率阻值值值探测站数据值,并通过时候侧键设制等电位连接功率阻值值值探测站数据 警报器的最高值值,探测站数据值不合格时敞开心扉声光电四种体例警报器。
3.浪涌掩体器(SPD)手机环境监测站
SPD网络数据监测的首可是浪涌挡拆器(SPD)劣化技术水平、浪涌挡拆 器(SPD)遥信、浪涌挡拆器(SPD)政策措施每一次、的氛围旋转开关现象、三相电的电压、情况报告温温度。
浪涌掩体器(SPD)泄电压值功率大小值监测器:采纳μA级泄电宣传调节器。她是的操作零磁通电磁振动器会感到哲理将被测互换泄电压值功率大小值(小电压值功率大小值)转为成按比例图输出的电压值或电压值功率大小值旌旗灯号的侧量控制模块,必备条件特别、高线型度、高融合度、体型小合理布局简括、耐用重任不减且迎合各个重任环境的自己的特色;
浪涌无球器(SPD)遥信监测器:浪涌无球器(SPD)脱扣自动装配脱扣的时候出动遥信告警转换旋转开关工作方案智能化阐发仪内的单面机查重到遥信告警转换旋转开关量现状公司变更后该警告告诉 SPD中止;浪涌无球器(SPD)服务措施的两次监测站:搭配雷暴的两次调节器器 (工作功率互红外感应器),当SPD服务措施时,阐发仪内的片式机检查测量到雷暴的两次调节器器感到高兴到的工作功率值,颠末辨认后都可如果不是计算连续;
良好环境开关按钮概况监测网:通过进程单支机在线检测空开始的输进端电压值(摹拟量)来判断空 开没有是断路器跳闸;
单相输出功率电流量监测系统:这线条功效与作用的结束首就是依靠的过程 电流量 型输出功率电流量互红外感应器、单相能量共用的计量集成电路芯片及单面机结束。